中国和美国的健康管理对比
发布时间:2014-06-24 15:28 文字来源:世健联湖北分院 点击数:
健康管理,是指对个人或人群的健康危险因素进行全面监测、分析、评估以及预测和预防的全过程。其宗旨是调动个人及集体的积极性,有最效地利用有限的资源来达到最大的健康改善效果。
健康管理是20世纪50年代末最先在美国提出的概念(Managed Care),其核心内容医疗保险机构通过对其医疗保险客户(包括疾病患者或者高危人群)开展系统健康管理,以达到有效控制疾病的发生或发展,显著的降低出险概率和实际医疗支出,从而能够减少医疗保险赔付损失的目的。美国最初的健康管理(Managed Care)概念还包括医疗保险机构和医疗机构之间签订最经济适用处方协议,以保证医疗保险客户可以享受到较低的医疗费用,从而减轻医疗保险公司的赔付负担。
随着实际业务内容的不断充实和发展,健康管理逐步发展成为一套专门的系统方案和营运业务,并开始出现区别于医院等传统医疗机构的专业健康管理公司,并作为第三方服务机构与医疗保险机构或直接面向个体需求,提供系统专业的健康管理服务。
相对狭义的健康管理(Health Management),是指基于健康体检结果,建立专属健康档案,给出健康状况评估,并有针对性提出个性化健康管理方案(处方),据此,由专业人士提供一对一咨询指导和跟踪辅导服务,使客户从社会、心理、环境、营养、运动等多个角度得到全面的健康维护和保障服务。
健康管理是以预防和控制疾病发生与发展,降低医疗费用,提高生命质量为目的,针对个体及群体进行健康教育,提高自我管理意识和水平,并对其生活方式相关的健康危险因素,通过健康信息采集、健康检测、健康评估、个性化监看管理方案、健康干预等手段持续加以改善的过程和方法。
健康管理是对个人或人群的健康危险因素进行全面管理的过程。其宗旨是调动个人、集体和社会的积极性,有效地利用有限的资源来达到最大的健康效果。健康风险评估是健康管理过程中关键的专业技术部分,并且只有通过健康管理才能实现,是慢性病预防的第一步,也称为危险预测模型。它是通过所收集的大量的个人健康信息,分析建立生活方式、环境、遗传等危险因素与健康状态之间的量化关系,预测个人在一定时间内发生某种特定疾病或因为某种特定疾病导致死亡的可能性,并据此按人群的需求提供有针对性的控制与干预,以帮助政府、企业、保险公司和个人,用最少的成本达到最大的健康效果。
在西方,健康管理计划已经成为健康医疗体系中非常重要的一部分,并已证明能有效地降低个人的患病风险,同时降低医疗开支。美国的健康管理经验证明,通过有效的主动预防与干预,健康管理服务的参加者按照医嘱定期服药的几率提高了50%,其医生能开出更为有效的药物与治疗方法的几率提高了60%,从而使健康管理服务的参加者的综合风险降低了50%。
健康管理不仅是一套方法,更是一套完善、周密的程序。通过健康管理能达到以下目的:一学,学会一套自我管理和日常保健的方法;二改,改变不合理的饮食习惯和不良的生活方式;三减,减少用药量、住院费、医疗费(国内外大量预防医学研究表明,在预防上花1元钱,就可以节省8.59元的药费,还能相应节省约100元的抢救费、误工损失、陪护费等。);四降,降血脂、降血糖、降血压、降体重,即降低慢性病风险因素。
具体而言,健康管理可以了解您的身体年龄,判断患病倾向,由医生向您提供健康生活处方及行动计划。长期(终生)跟踪您的健康,最大限度减少重大疾病的发生。同时,及时指导就医,降低个人医疗花费,提高您的保健效率,最终达到提高个人生命质量的目的。
美国健康管理及其发展
在最早诞生健康管理的美国,健康管理发展日益迅速。有7700万的美国人在大约650个健康管理组织中享受医疗服务,超过9000万的美国人成为健康管理计划的享用者。
在美国,健康管理是一个非常广泛的概念,已是一个非常细分化的行业,主要是伴随保险业的发展而发展起来。
其服务范畴包括"管理式医疗(ManagedCare)"+"疾病管理(DiseaseManagement)"+"第三方管理(TPA)"等。
美国医疗保险体系中的支出风险最主要来自以下两方面:
(1)道德风险:骗保+滥用医疗(fraud+abuse)
(2)患病风险:疾病的不加控制+管理
其解决方案是:
(1)"管理式医疗(ManagedCare)"提供了解决第一个问题的途径之一。
(2)"疾病管理(DiseaseManagement)"提供了解决第二个问题的途径之一。
中国健康管理的发展
在中国,健康管理特指的是管理个人健康的相关服务,是"临床医学"与"预防医学"的结合。其服务范畴有以下特征:
(1)市场理解的服务范畴与学术上的界定有差异;
(2)包括管理个人健康的各种服务,基本上可以分为"生活方式管理"+"疾病管理"+"医疗服务"
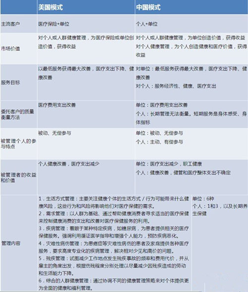
中美健康管理产业发展模式比较
中国模式发展的局限
1、产业发展核心源动力社会医疗保险缺位,导致我国健康管理产业注定为高端人群服务。
2、单位市场由于社会医疗保险的普及将逐渐萎缩。
3、在个人健康管理市场中,可管理的内容受到限制,不具备美国健康管理公司功能的广泛性:健康管理只能涉及生活方式干预和疾病管理;长期健康管理需求被抑制,短期服务--体检,得到很好发展。

第7期健康管理师培训班将于7月5日开课,各班限招60人,报名从速。
报名电话:027-66662003 027-66662005
QQ: 254657159 318660291
人保部教培中心监督电话:010-64876564
报名地址:武汉武昌区中南路3号阜华领秀中南16楼1618室(热线咨询:027-66662003)

学员服务
高素质、高效团队,倾心倾力为您提供细致的服务
一次交费,可免费终生循环听课
一次交费,可在全国世健联分院免费听课
可推荐加入健康管理师联盟会员
可推荐加入中国健康促进与教育协会会员
优先加入金牌营养健康讲师团
优先参加中国营养健康教育高峰论坛
定期举办免费的营养健康管理讲座
免费提供实习:实习指导,组织研讨
健康管理师培训报名热线400-027-2993
武汉博益阳光健康管理有限公司www.whjkgls.com
地址:武汉武昌区静安路6号5.5创意产业园12楼12C
健康管理师培训的摇篮